标准化是支撑车联网产业发展的基础,我国高度重视车联网产业标准化工作,出台《国家车联网产业标准体系建设指南》系列顶层设计文件指导各行业开展标准研究。本篇文章详细介绍车联网产业标准化的需求与作用,整理我国车联网产业标准体系、相关团体标准、以及双智试点城市及先导区示范区等标准进展情况。下篇文章,总结分析标准发展态势,通过车联网标准应用情况分析当前存在的问题,最后从标准制定与实施基本思路方面提出下一步发展建议。
文 | 黄欣, 曾少旭, 吴冬升
引言
标准是经济活动和社会发展的技术支撑,是国家治理体系和治理能力现代化的基础性制度[1]。车联网产业是全球创新热点和未来发展制高点,自2017以来,工信部、交通部、住建部、公安部、国标委等多部委通过开展车联网示范区、先导区以及双智试点城市等推进车联网产业发展,同时为支持建设与应用落地实施,多部委联合陆续出台了《国家车联网产业标准体系建设指南》系列文件,相关标委会通过签订合作协议等方式加强相互间协同,建立了跨行业、跨领域,适应我国技术和产业发展需要的国家车联网产业标准体系,并进一步发挥标准在车联网产业生态环境构建中的基础支撑和引领作用,加快制造强国、网络强国和交通强国建设步伐[2]。当前我国正处于基础设施建设与应用推广齐头并进的重要窗口,但现阶段标准规范尚不健全,跨行业的数据和业务系统对接仍存在一定的行业壁垒,全面数据开放与共享未能实现,对车联网产业技术突破和商业应用形成制约 [3-4]。
01 车联网产业标准化的需求与作用
1)标准是法规政策的技术支撑和有效实施措施
标准与法规政策同为我国多元治理机制的重要工具。为适应车联网跨行业领域融合发展新需求,我国在智能网联汽车准入、道路测试与示范应用、基础设施建设、网络与数据安全保护等多方面出台法规政策,为车联网产业标准体系建设提供了保障与行动指南;标准是国家基础性制度的重要方面,标准体系与标准建设在符合法规政策的前提下则为法规政策提供了技术支撑和细化,同时能够有效支撑法规政策的实施,市场参与者可基于标准要求行事而无需再探究法规政策的细节。例如工信部、公安部、交通运输部联合发布的《智能网联汽车道路测试与示范应用管理规范(试行)》[5]规定了八大类通用检测项目,相配套的国家标准《智能网联汽车自动驾驶功能场地试验方法及要求》[6]则对管理规范进行细化,制定了32个试验项目,为智能网联汽车道路测试与示范应用具体实施提供了统一的执行依据。
2)标准是实现互联互通,突破业务壁垒的技术基础
车联网产业是多行业技术领域深度融合的新兴产业,跨领域的协作需要从术语定义、分级分类、系统框架、系统互操作、数据交互、跨域协同等方面构建统一的标准才能实现“人-车-路-云”间的信息共享与交互;其次车联网的应用涉及汽车、道路交通运输乃至城市治理等,各行业之间固有业务属性与标准不平衡也会影响产业链合作效率,甚至阻碍跨行业的互联互通,需要通过标准间的协调与兼容,加强各行业参与主体之间的联系与协作,促进降本增效与突破行业业务壁垒。
3)标准是提升产品服务质量和科学管理,促进科技成果转化的重要途径
标准贯穿于技术研究与产品设计、开发、应用和产业化的全过程。车联网产业建设需要构建标准统一、性能一致的感知、计算、通信等新型基础设施体系,通过标准扩散可以为新产品的功能性能指标设计、通信协议开发等提供依据,缩短产品研制周期和节省经费,同时促进企业主体提高产品的安全性、通用性和服务质量。标准也是促进技术创新、强化科技成果转化应用的桥梁和纽带,通过建立重大科技项目与标准化工作联动机制,及时将先进适用科技创新成果融入标准,提升标准水平[1],通过标准实施指导与规范产品研发与产业建设,促进科技成果产业化。
4)标准化是大规模推进车联网产业化的必要条件
车联网产业应用的规模化部署仍需突破跨行业深度融合、跨区域基础设施部署、安全保障体系完善等难题,需要交通管理、信息通信、交通运输、汽车电子等行业标准组织在《国家车联网产业标准体系建设指南》系列文件指导下共同推进通信、感知、计算、安全共性基础标准制定以及应用服务等交叉融合标准协同[7],以标准化构建互联互通、服务质量一致、业务协同的基础设施环境以及安全防护体系是实现车联网规模化部署的必要条件。
02 车联网产业标准总体进展
2.1 国家车联网产业标准体系进展情况
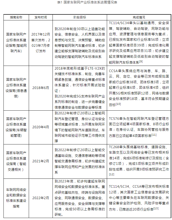
国家车联网产业标准体系共计规划制修订国家标准/行业标准500余项[8],在全国汽标委智能网联分标委(TC114/SC34)、中国通信标准化协会(CCSA)、全国交通标委(SAC/TC576)、全国智能运输系统标委(SAC/TC268)、中国电子技术标准化研究院等标准组织的牵头推进下,完成了国家车联网产业标准体系建设第一阶段目标,形成了基于LTE-V2X的车联网产业标准体系,如下表1所示。

2.2 车联网产业相关团体标准情况
团体标准是依法成立的社会团体为满足市场和创新需要,协调相关市场主体共同制定的标准,具有市场主导、快速响应等优势。当前车联网产业正处于快速发展阶段,团体标准对于推进车联网产业发展具有重要作用。车联网领域相关团体标准组织主要有中国汽车工程学会/中国智能网联汽车产业创新联盟(CSAE/CAICV)、中国通信标准化协会(CCSA)、中国公路学会(CHTS)、中国智能交通产业联盟(C-ITS)、中国智能交通协会(ITS China)、车载信息服务产业应用联盟(TIAA)等,各组织围绕智能网联汽车、信息通信、道路交通运输、电子等行业领域技术与产业需求积极开展相关团体标准研制,极大的推进了车联网各领域关键技术发展与产业化落地,相关标准情况如下表2所示。

2.3 双智试点城市及先导区示范区标准情况
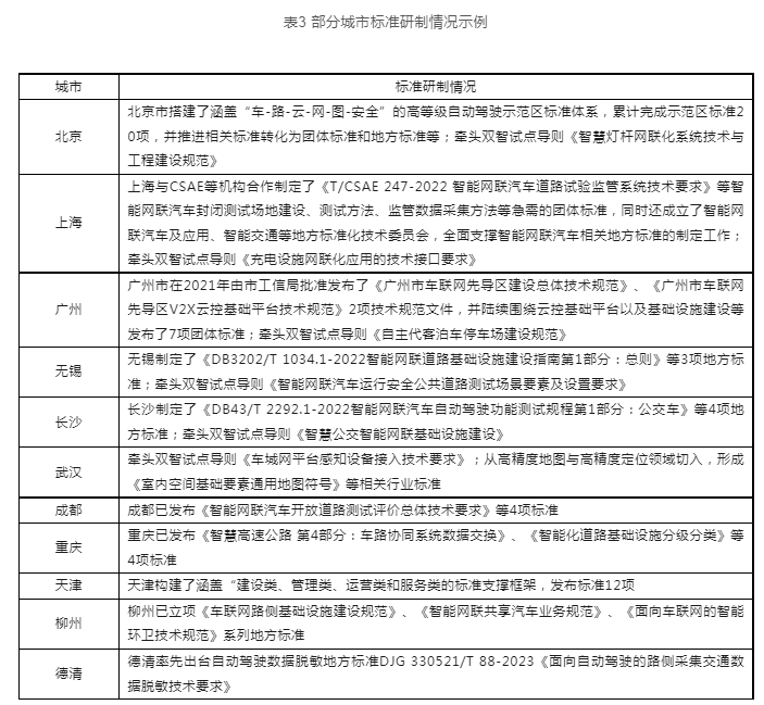
据不完全统计,国家工信部、交通部、住建部等部委已批复建设7个国家级车联网先导区、10个国家级测试示范区、16座双智试点城市以及超过50个城市级及企业级测试示范点[14],各地城市在建设过程中也同步积极推进支撑规划设计、建设、运营与本地特色应用等标准研制,如下表3所示。

03 车联网产业标准发展态势
从标准制定层面,①汽车、公安、交通、通信、住建等相关主管单位积极参与车联网建设与试验验证活动,注重标准研制与指标验证,稳步完善国家车联网产业标准体系。例如汽标委组织了40余次智能网联汽车标准技术指标试验验证活动[9],公安交通管理部门积极参与无锡车联网先导区建设并进行道路交通车路协同应用相关标准验证[16],工信部通过车联网身份认证和安全信任试点工作推动车联网C-V2X安全证书管理相关标准制定和验证;②团体标准蓬勃发展百花齐放,呈现出制定周期短数量多、细分领域与应用丰富、专业范围各有侧重与交叉等特点,从体系上有效的补充了新技术新应用等国行标的缺失,快速满足市场需求;③地方双智城市或先导区示范区建设过程中形成的标准各成体系,主要以支撑项目建设或验收为目的,既要保持与国家行业标准的互联互通也要体现本地特色,标准范围与数量受建设项目规划指标、组织单位能力、本地政策等因素影响,标准类型包括主管部门发布的技术规范、地方标准或团体标准。
从标准实施层面,标准验证与实施持续深化,支撑量产与规模化部署、融合应用的标准成为行业重点关注与研究对象。一方面互联互通标准与Day I消息基本固化,自2018年以来IMT-2020(5G)推进组C-V2X工作组等组织连续举办车联网C-V2X“三跨”“四跨”“身份认证”系列实践活动,验证LTE-V2X设备的标准符合性、互联互通与安全认证等问题[17],开展《车联网路侧应用服务数据质量规范和评测方法》等课题,对细节内容不断优化,组织“MEC与C-V2X融合测试床”、“车联网路侧系统标准化先导评测”等活动,推动路侧系统相关标准制定、验证和应用推广,汽标委推进国家标准《基于LTE-V2X直连通信的车载信息交互系统技术要求及试验方法》公开征求意见[18],支撑基于LTE-V2X的车联网产业从标准走向量产商用与规模化部署;另一方面,“车路云”协同发展成为产业共识及趋势,行业加快研究融合应用标准,CSAE已立项《智能网联汽车融合感知系统》系列标准[19],IMT-2020(5G)推进组C-V2X工作组正在开展《C-V2X与单车智能融合应用研究》[20]等课题,中国电动汽车百人会组织编制完成《智慧城市基础设施与智能网联汽车协同发展标准体系建设研究报告》[21],从标准到体系,跨行业与应用融合成为发展趋势。
04 车联网产业标准应用分析及建议
4.1 标准应用情况及存在问题
1)信息通信标准体系已完成,基础设施和安全防护体系标准供给不均衡
当前我国已完成覆盖总体要求、接入层、网络层、消息层、应用功能等各个环节的LTE-V2X全协议栈标准,引领和支撑车联网产业从C-V2X测试验证与应用示范步入面向汽车、交通运输等行业实际应用的小规模部署与先导性实践应用新阶段[7],但仍面临基础设施与安全防护体系标准供给不均衡问题。
如下表4列出了当前车联网新型基础设施及安全防护相关标准研制信息,结合各地双智城市和先导区示范区建设面临问题[22-23]可发现现有路侧基础设施标准主要面向公安、交通业务,不同产品标准难以兼容复用;感知计算决策等技术不断更新,科技成果转化与标准研制不匹配,关键感知设备缺乏统一的技术标准;标准需求不明确,路侧感知系统数据接口未规范;基础设施测评方法标准不完善;车联网服务平台标准缺乏体系性规划;其次网络和数据安全领域密码应用等基础性标准尚不完善,基础设施、身份认证、漏洞管理、应急响应管理等重点方向相关支撑标准仍有待加强[13]。


2)车-路-云信息交互标准研究与验证取得进展,但互联互通仍然不充分
车路云一体化已成为行业共识,业内积极推进车路云信息交互标准的研究与验证并已取得一定的成果,如表5所示,CCSA、TC576、CSAE以及C-ITS等标准组织均已发布车路云信息交互相关标准并逐步等到行业认可,尤其以YD/T 3709等标准定义的一阶段消息已成为行业互联互通的基础,如何基于标准开发统一的接口协议与数据内容实现跨行业、跨地域互联互通尤其关键。
为此近年来行业不断在应用实践中进行标准验证,结合标准内容进行分析不难发现,现有标准仍存在互联互通不充分的问题。具体表现为①标准实施存在歧义或细粒度不够,例如2022年C-V2X“四跨”期间对各主办城市路侧基础设施的技术测试结果发现,不同厂家对YD/T 3709标准消息理解不同导致填充不规范或与道路实际情况存在误差[17];②不同团体标准间协调与兼容不足,比如路云交互相关标准感知目标或事件分类不统一,通信协议不一致等;③技术实际落地情况难以满足标准要求,对最终应用开发和使用造成困扰。

3)各地示范建设与标准成果显著又自成一体,标准协作不足
当前各地双智城市与先导区示范区建设与标准已取得显著成果[7][15],在住建部、工信部的引导下16个双智城市签订了标准化成果共建互认承诺书,但在实际建设过程中由于缺乏城市间协作以及各方对车城协同涵盖的“车、路、云、网、安全”等方面的标准建设缺乏统一认识,使得各城市的标准化工作愈发离散 [24];其次各地标准研究工作主要由项目建设单位或本地单位为主,各地参与方基础设施建设差异以及软硬件耦合关系也会造成标准的差异;标准成果主要通过地方标准或当地联盟组织团标为主,受限于地方标准的地域性以及团体标准版权等问题,各地标准研制中往往无法或者不愿引用其他地方形成的标准成果,进一步造成标准协作不足与实施困难,不利于更大范围跨行业、跨领域的系统互认与协同。
4.2 下一步发展建议
车联网产业发展方兴未艾,在国家车联网产业标准体系建设指南顶层规划与指导下,针对当前标准应用情况及存在问题,首先加强关键技术研究与标准研制同步以及新技术新产品新应用领域标准化需求分析,梳理标准研制节奏,明确哪些领域需标准先行哪些应固化后形成标准;其次加强行业协同和标准联合研究,在基础设施、云控平台、高精地图与定位、信息安全等交叉领域,各产业标委会和团体标准组织建立标准牵头主体之间的联络与协同渠道,强化与地方分委会或团体标准组织(比如地方分会)的纵向协同,通过联合开展标准需求分析与研究、征求意见、验证应用、互认授权等方式促进地方之间的协作;最后持续加强标准关键技术指标验证与示范应用,行业参与主体在产品开发与项目建设过程中善用标准裁剪与实施,发挥标准的基础支撑和引领作用,推进车联网产业高质量发展。
05 结束语
我国车联网产业标准化已具备顶层规划体系,各领域基础与共性技术标准研制成果显著,有力的支撑了我国车联网先导区示范区以及双智试点城市建设,对车联网跨行业技术融合升级、产业集群发展与汽车交通转型增长起到重要支撑作用。通过梳理车联网产业标准进展与发展趋势,分析标准应用存在问题,从标准制定与实施基本思路出发强调下一步发展建议。标准制定与实施是动态的过程,应当紧贴车联网产业发展需求与趋势,持续完善与优化各类标准有效供给,方能满足车联网前瞻技术研发、产品准入、跨域协同应用与创新模式探索等需求。
Copyright © 2005-2021 网信安全世界版权所有