妙鸭相机推出“AI修图”功能;“汤姆猫”海外版已接入谷歌大模型 | AI日报
2023-12-12 20:53:18   来源: 头号AI玩家   评论:0 点击:

  国内资讯

  1. 妙鸭相机推出“AI修图”功能

  近日,妙鸭相机上线“AI修脸”系列功能,据介绍,“AI修脸”共包括除了基础的美颜、磨皮、瘦脸之外,还包括“焕新”和“重塑”功能,可以智能识别和清除照片中的挡脸乱发,让闭眼的照片“睁眼”。

  2. AI生命科学公司汇像科技获超亿元B轮融资

  近日,AI生命科学公司汇像科技完成超亿元B轮融资。据了解,本轮融资将用于产品研发投入和市场布局,推动汇像科技AI+自动化、AI机器人科学家、智慧实验室等产品与解决方案的推广与落地。

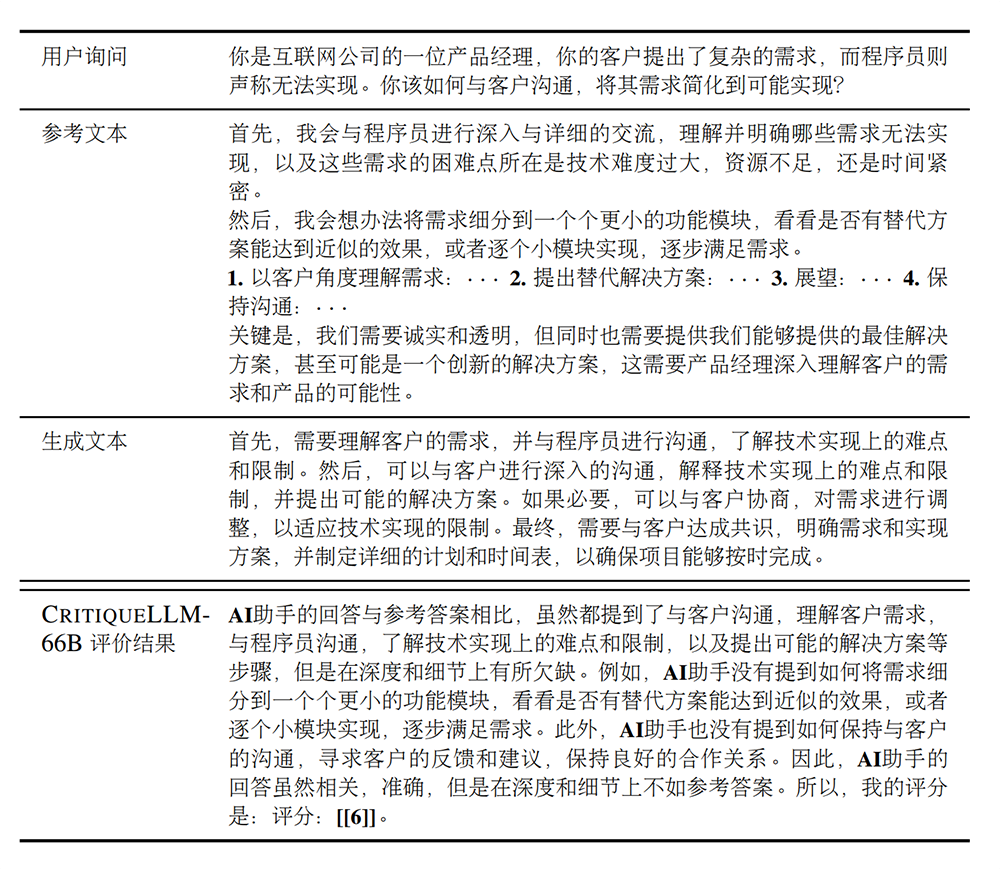
  3. 智谱AI发布文本质量评价模型CritiqueLLM

  近日,智谱AI发布可解释、可扩展的文本质量评价模型CritiqueLLM。该模型可以针对各类指令遵循任务上大模型的生成结果提供高质量的评价分数和评价解释。

  评价结果显示,在各项任务上,660亿参数的CritiqueLLM与人工评分的相关系数均超过ChatGPT,达到和GPT-4相当的水平。尤其是在具有挑战性的无参考文本设定下,CritiqueLLM能够在3项任务(包括综合问答、文本写作和中文理解)上超过GPT-4,达到目前最优的评价性能。

  4. 阿里达摩院推出专为东南亚量身定制的AI大模型SeaLLM

  近日,阿里巴巴集团旗下研究机构达摩院推出专为东南亚语言量身定制的AI大语言模型SeaLLM,并附带一款经过微调的聊天助手SeaLLM chat。

  阿里巴巴研究部门表示,SeaLLM在越南语、印度尼西亚语、泰语、马来语、高棉语、老挝语、他加禄语和缅甸语数据集上进行了预训练,并且在语言和安全任务方面优于其他开源模型。

  据悉,这是阿里巴巴首个针对特定地区推出的LLM。阿里巴巴旗下东南亚电商平台Lazada在东南亚拥有3亿消费者,目标是到2030年实现1000亿美元的营业额。

  5. 零一万物Yi-34B-Chat最新测试成绩仅次于GPT-4

  近日,在大语言模型自动评测系统AlpacaEval Leaderboard排行榜中,李开复零一万物Yi-34B-Chat以94.08%的胜率,超越LLaMA2 Chat 70B、Claude 2和ChatGPT。

  此外,在加州大学伯克利分校主导的LMSYS ORG排行榜中,Yi-34B-Chat 也以1102的Elo评分,晋升最新开源SOTA开源模型之列,性能表现追平GPT-3.5。

  在多项基准评测中的“SuperCLUE 大模型对战胜率”这项关键指标上,Yi-34B-Chat取得31.82%的胜率,仅次于GPT4-Turbo。(来源:量子位)

  海外资讯

  6. “汤姆猫”海外版已接入谷歌大模型

  12月10日,金科汤姆猫在“深交所互动易”平台表示,公司海外研发团队已通过谷歌的Vertex AI平台接入谷歌大模型及其他AI服务,用于研发、测试公司内部自研产品。

  此前,金科汤姆猫在接受机构调研时表示,公司关注到ChatGPT相关技术的应用后,尝试应用GPT-3.5模型进行AI语音互动产品功能原型测试,并已经将汤姆猫IP形象植入产品功能原型当中,加入语音识别、语音合成、性格设定、内容过滤等功能,测试了语音交互、连续对话等产品性能。(来源:IT之家)

  7. 微软与美国工会组织AFL-CIO组建AI联盟,确保AI为工人服务

  近日,微软与美国劳工联合会和产业工会联合会达成协议,将在工会组织鼓励工人成为会员的过程中保持中立,并组建人工智能联盟,旨在合作应对人工智能对未来企业和劳动力市场的影响。

  双方还共同举办了一场关于人工智能和工作的活动,强调人工智能的目标是提高员工生产率,减少繁重劳动,并将效率提高转化为更高的生活水平。

  8. 日本乐天计划推出专有AI大模型

  12月11日,日本科技巨头乐天在采访中称,公司计划推出自己专有的AI大模型,目前正在研发中。

  乐天CEO三木谷浩史称,乐天拥有银行、电子商务、电信等多种业务,因此拥有大量“非常独特”的数据来培训其大模型,公司计划在内部使用AI模型,将运营效率和营销效率提高20%,还计划将这种模式提供给第三方企业。(来源:CNBC)

  9. 马斯克:OpenAI首席科学家应该跳槽到xAI

  12月9日,社交平台X博主@WholeMarsBlog发帖称,OpenAI首席科学家Ilya Sutskever应该跳槽去特斯拉工作,马斯克跟帖说:“或者xAI”。xAI是马斯克成立的AI创企,近日全面推出AI聊天机器人Grok。上周,外媒Business Insider曾报道称,Ilya Sutskever在OpenAI变得“隐形”,工作处于不稳定状态。

  10. 剑桥大学最新研究登上Nature子刊,人造大脑成AI新方向

  近日,剑桥大学研究团队创建了一个AI系统,对其施加了和人脑差不多的物理约束,核心是模拟一个非常简化的大脑模型。研究表明,这个设计出来的AI系统,发展出了某些和人类大脑神经结构相似的关键性特征,以及发育策略。

  目前,这项研究已登上《Nature Machine Intelligence》,并得到了医学研究委员会、盖茨剑桥大学、James S McDonnell基金会、Templeton世界慈善基金会和谷歌DeepMind的资金资助。(来源:新智元)

  

 
 
 
 
近日,妙鸭相机上线“AI修脸”系列功能,据介绍,“AI修脸”共包括除了基础的美颜、磨皮、瘦脸之外,还包括“焕新”和“重塑”功能,可以智能识别和清除照片中的挡脸乱发,让闭眼的照片“睁眼”。
 
图片
 

2. AI生命科学公司汇像科技获超亿元B轮融资

 
近日,AI生命科学公司汇像科技完成超亿元B轮融资。据了解,本轮融资将用于产品研发投入和市场布局,推动汇像科技AI+自动化、AI机器人科学家、智慧实验室等产品与解决方案的推广与落地。
 
3. 智谱AI发布文本质量评价模型CritiqueLLM
 
近日,智谱AI发布可解释、可扩展的文本质量评价模型CritiqueLLM。该模型可以针对各类指令遵循任务上大模型的生成结果提供高质量的评价分数和评价解释。
 
图片
 
 
评价结果显示,在各项任务上,660亿参数的CritiqueLLM与人工评分的相关系数均超过ChatGPT,达到和GPT-4相当的水平。尤其是在具有挑战性的无参考文本设定下,CritiqueLLM能够在3项任务(包括综合问答、文本写作和中文理解)上超过GPT-4,达到目前最优的评价性能。
 
4. 阿里达摩院推出专为东南亚量身定制的AI大模型SeaLLM
 
近日,阿里巴巴集团旗下研究机构达摩院推出专为东南亚语言量身定制的AI大语言模型SeaLLM,并附带一款经过微调的聊天助手SeaLLM chat。
 
阿里巴巴研究部门表示,SeaLLM在越南语、印度尼西亚语、泰语、马来语、高棉语、老挝语、他加禄语和缅甸语数据集上进行了预训练,并且在语言和安全任务方面优于其他开源模型。
 
据悉,这是阿里巴巴首个针对特定地区推出的LLM。阿里巴巴旗下东南亚电商平台Lazada在东南亚拥有3亿消费者,目标是到2030年实现1000亿美元的营业额。
 
5. 零一万物Yi-34B-Chat最新测试成绩仅次于GPT-4
 
近日,在大语言模型自动评测系统AlpacaEval Leaderboard排行榜中,李开复零一万物Yi-34B-Chat以94.08%的胜率,超越LLaMA2 Chat 70B、Claude 2和ChatGPT。
 
图片
 
此外,在加州大学伯克利分校主导的LMSYS ORG排行榜中,Yi-34B-Chat 也以1102的Elo评分,晋升最新开源SOTA开源模型之列,性能表现追平GPT-3.5。
 
在多项基准评测中的“SuperCLUE 大模型对战胜率”这项关键指标上,Yi-34B-Chat取得31.82%的胜率,仅次于GPT4-Turbo。(来源:量子位)

 

海外资讯

 
6. “汤姆猫”海外版已接入谷歌大模型
 
12月10日,金科汤姆猫在“深交所互动易”平台表示,公司海外研发团队已通过谷歌的Vertex AI平台接入谷歌大模型及其他AI服务,用于研发、测试公司内部自研产品。
 
图片
 
此前,金科汤姆猫在接受机构调研时表示,公司关注到ChatGPT相关技术的应用后,尝试应用GPT-3.5模型进行AI语音互动产品功能原型测试,并已经将汤姆猫IP形象植入产品功能原型当中,加入语音识别、语音合成、性格设定、内容过滤等功能,测试了语音交互、连续对话等产品性能。(来源:IT之家)
 
7. 微软与美国工会组织AFL-CIO组建AI联盟,确保AI为工人服务
 
近日,微软与美国劳工联合会和产业工会联合会达成协议,将在工会组织鼓励工人成为会员的过程中保持中立,并组建人工智能联盟,旨在合作应对人工智能对未来企业和劳动力市场的影响。
 
图片
 
双方还共同举办了一场关于人工智能和工作的活动,强调人工智能的目标是提高员工生产率,减少繁重劳动,并将效率提高转化为更高的生活水平。
 

8. 日本乐天计划推出专有AI大模型

 

12月11日,日本科技巨头乐天在采访中称,公司计划推出自己专有的AI大模型,目前正在研发中。

 

乐天CEO三木谷浩史称,乐天拥有银行、电子商务、电信等多种业务,因此拥有大量“非常独特”的数据来培训其大模型,公司计划在内部使用AI模型,将运营效率和营销效率提高20%,还计划将这种模式提供给第三方企业。(来源:CNBC

 

9. 马斯克:OpenAI首席科学家应该跳槽到xAI

 
12月9日,社交平台X博主@WholeMarsBlog发帖称,OpenAI首席科学家Ilya Sutskever应该跳槽去特斯拉工作,马斯克跟帖说:“或者xAI”。xAI是马斯克成立的AI创企,近日全面推出AI聊天机器人Grok。上周,外媒Business Insider曾报道称,Ilya Sutskever在OpenAI变得“隐形”,工作处于不稳定状态。
 
图片
 
 
10. 剑桥大学最新研究登上Nature子刊,人造大脑成AI新方向
 
近日,剑桥大学研究团队创建了一个AI系统,对其施加了和人脑差不多的物理约束,核心是模拟一个非常简化的大脑模型。研究表明,这个设计出来的AI系统,发展出了某些和人类大脑神经结构相似的关键性特征,以及发育策略。
 
目前,这项研究已登上《Nature Machine Intelligence》,并得到了医学研究委员会、盖茨剑桥大学、James S McDonnell基金会、Templeton世界慈善基金会和谷歌DeepMind的资金资助。(来源:新智元)
 
 

	

	

		

今日话题

 

近期看到的最离谱的AI应用之一

相关热词搜索:人工智能

上一篇:GPT-4.5或于本月发布;谷歌承认Gemini演示视频经过剪辑 | AI日报
下一篇:拉斯·特维德:从基因编辑到核聚变,AI将颠覆我们所知的一切;Altman辟谣,并没有进行GPT-4.5灰度测试 | AI日报

本站内容除特别声明的原创文章之外,转载内容只为传递更多信息,并不代表本网站赞同其观点。转载的所有的文章、图片、音/视频文件等资料的版权归版权所有权人所有。本站采用的非本站原创文章及图片等内容无法一一联系确认版权者。如涉及作品内容、版权和其它问题,请及时通过电子邮件或电话通知我们,以便迅速采取适当措施,避免给双方造成不必要的经济损失。联系电话:010-82306116;邮箱:aet@chinaaet.com。
分享到: 收藏