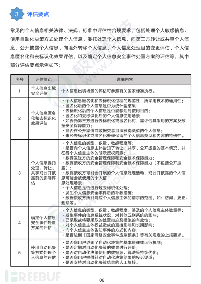
《个人信息保护法》提到“关键信息基础设施运营者和处理个人信息达到国家网信部门规定数量的个人信息处理者,应当将在中华人民共和国境内收集和产生的个人信息存储在境内。确需向境外提供的,应当通过国家网信部门组织的安全评估;法律、行政法规和国家网信部门规定可以不进行安全评估的,从其规定。”、“有下列情形之一的,个人信息处理者应当事前进行个人信息保护影响评估,并对处理情况进行记录,(一)处理敏感个人信息;(二)利用个人信息进行自动化决策;.......”。
《网络数据安全管理条例(征求意见稿)》提到“第三十二条 处理重要数据或者赴境外上市的数据处理者,应当自行或者委托数据安全服务机构每年开展一次数据安全评估,并在每年1月31日前将上一年度数据安全评估报告报设区的市级网信部门”。
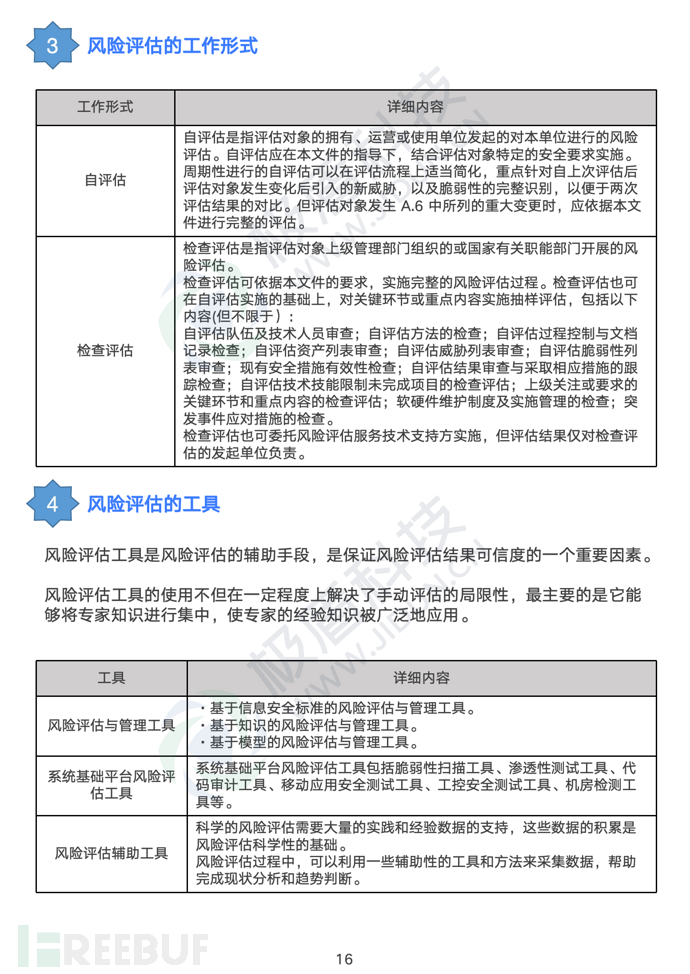
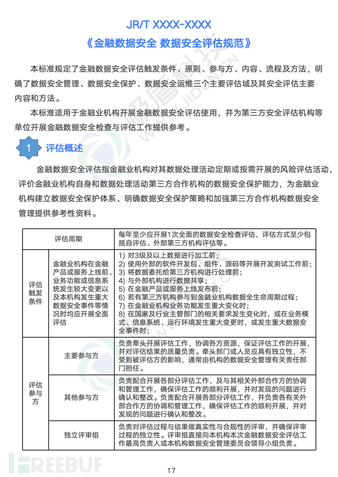
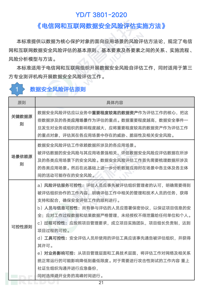
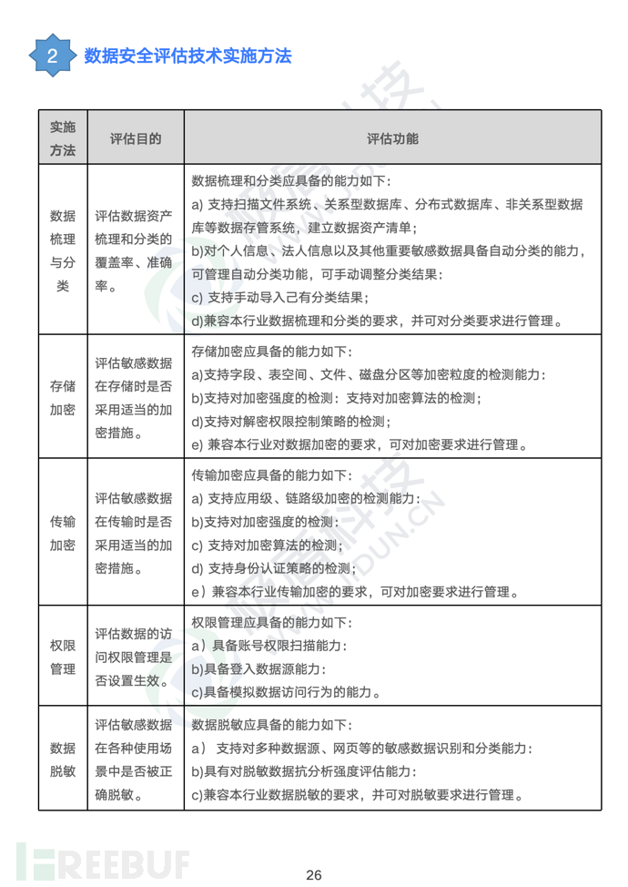
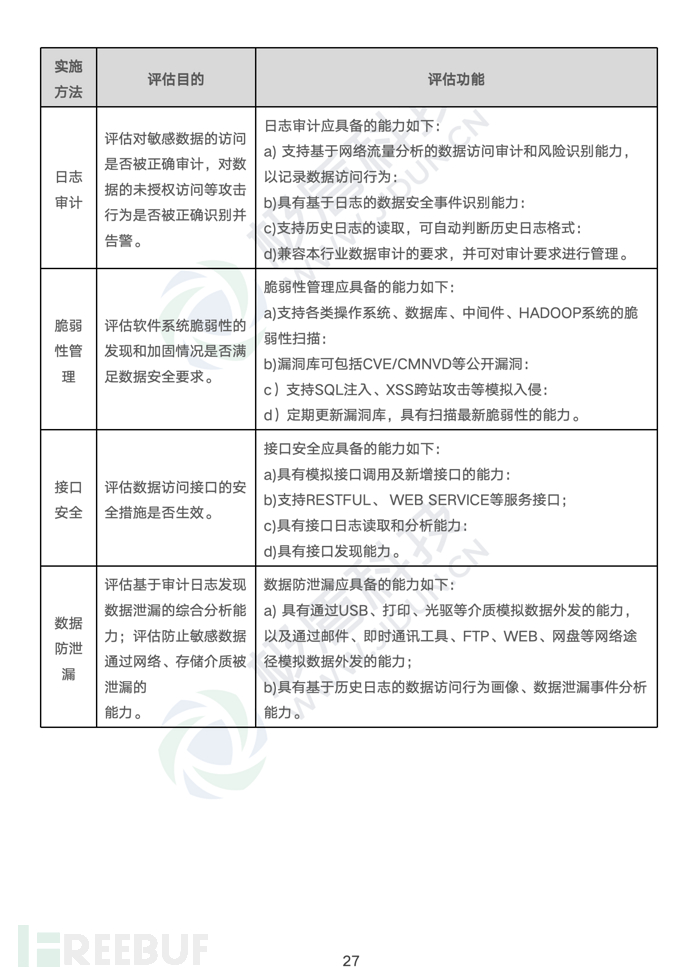
根据目前我国法律法规,数据安全评估整体可分为数据安全风险评估、个人信息保护安全影响评估与数据出境风险评估三种类型。
本文将「国家层面、行业层面、地方层面」出台的各项数据安全评估标准进行总结汇编,希望对此领域感兴趣的同学能够起到一定借鉴作用。
如需下载标准汇编【PDF完整版】,以及各项数据安全评估标准完整版,关注“极盾科技”微信公众号,回复“数据安全评估”即可下载。



































Copyright © 2005-2021 网信安全世界版权所有